Thursday, November 29, 2012

The Trouble with Witty Flights: The Story Continues

Disclaimer: the content below does not necessarily reflect, in whole or part, the feelings, thoughts or opinions of this writer.  In this, and  previous posts, I will recount the three main narratives of Jeremy Blake and Theresa Duncan.  Each of these stories has problems in terms of factual accuracy, perspective, and logic.  The point of these posts is to give as accurate a summary of each account as I can without interruption.  The last is continued here.

I’m apologizing in advance for the length of this post.  In the future, I’ll try to keep them shorter.  Honest.


In August 2007, a blogger began a series of posts on Jeremy Blake and Theresa Duncan on his now-defunct page, Dreams End.   His views received considerable attention, mostly negative, in a number of online venues, including Rigorous Intuition, a page Duncan referred and linked to, and podcasts of The Blue Rose Report and Untamed Dimensions

As dreamsend explained to hosts SMiles Lewis and Adam Gorightly, his take on Blake and Duncan’s deaths was influenced by previous concerns about the potential use of alternate reality games (ARGs) in psychological operations.  While he didn’t think that ARGs in and of themselves were malicious, he noted that they could serve as conduits of disinformation because of their nature.  ARGs could very well constitute what US Navy employee Gary Whitley defined as gray propaganda–information from an unknown or questionable source that leads to differences in opinion as to the accuracy of the account.

When looking at Wit of the Staircase, dreamsend noted consistent thematic content that, when viewed in toto, yielded a comprehensive and coherent narrative, with a storyline that offered copious foreshadowing of the tale’s conclusion:  specifically, the suicides of Blake and Duncan.  This led him to consider the possibility that their saga, as expressed in Wit of the Staircase, was a fiction from beginning to end.  What, on the surface, seemed like a personal blog was in fact a collaborative effort.  As he explained to Gorightly in a podcast dated 4 October 2007:
I think that Theresa Duncan, herself, did not exist.  I think there was a person named Theresa Duncan.  But like all of us, like you and like me, you can’t judge who we are from the blog. And that blog has been substituted for Theresa Duncan.  I think the blog may have even been collectively written.  It certainly changed after her death–twice.  Once it was done openly:  a guy named Glenn O’Brien who writes for a fashion magazine (I’ve forgotten which one at the moment).  He’s got connections all the way back to the Andy Warhol crowd, which itself was something Theresa Duncan was fascinated with.  For some reason, early-Seventies she seemed to write about extensively, both in terms of occult, underground film, music–she was really into that era.

And so, they created this Theresa Duncan with this blog, and they removed her from the scene at just the right point, dramatically. And the two of them [i.e., the actors serving as the public face of Jeremy Blake and Theresa Duncan], possibly, according to my theory, could still be alive, and have done this as a hoax, have done this—just sold out and introduced a huge new alternate reality game that’s coming, have done this because they had some real important political message to put out there that they did not think could get out any other way.  That’s sort of an interesting possibility in a sense that looks like there’s a larger picture being painted here, and our attention is being drawn, not just by discussion of Scientology, but also the whole idea of child exploitation and child trafficking.
While it was his belief that Blake and Duncan were fictional characters played by actors, dreamsend did a fair amount of legwork to determine the reality of the situation.  He spoke to an NYPD Officer, referred to only as Inspector George, to verify that they actually investigated Duncan’s death.  The policeman didn’t give him any information, but he also didn’t deny an investigation into the case.  dreamsend had better fortune when speaking to Ocean County Prosecutor’s Investigator Sandra Rodriguez, who confirmed that they pulled a body out of the ocean, and that a forensic dental examination matched the decedent’s teeth to those of Jeremy Blake.  He then spoke to the late-Dr. Haskell Askin, a forensic ordontologist who conducted Blake’s examination.  In his conversation with Detective Rodriguez, dreamsend discovered that she had a substantial knowledge of ARGs.  And curiously, during the course of their discussion, Dr. Askin mentioned a novel about a dentist who swaps dental records in order to fake a death.

The fact that there was at least one, and apparently two dead bodies involved led dreamsend to see “something darker” than your everyday, run-of-the-mill ARG.  And after further examination, he began to suspect that intelligence personnel played a key role in whatever this turned out to be.  Scrutinizing Wit of the Staircase in detail, along with previous works credited to Blake and Duncan, he found patterns that seemed to confirm his opinion.  While these are too numerous to go into extensive detail here, the following constitute some of the more salient points.


1.  “The History of Glamour”*

∙    The story parallels Duncan’s life experience.  The protagonist is a wannabe blond-pigtailed androgynous entertainer (singer/model) from the fictional Rust Belt town of Antler, OH. 
∙    The protagonist participates in a Fashion Show titled “Play Dead,” for a clothier who has produced a wardrobe centering around death themes.  During this show, her job is to lie in an open casket.  Duncan’s funeral was open-casket.
∙    The protagonist’s mother is a wood carver, whose works include a hookah-smoking caterpillar, one of the characters of Alice in Wonderland.
∙    The protagonist comes to New York via a poppy field.  She refers to the Big Apple as Emerald City, an allusion to The Wizard of Oz.  According to those who claim to have undergone MONARCH programming, some handlers used the 1939 film and the novels of L. Frank Baum as indoctrination tools. Other handlers used Alice in Wonderland for the same purpose.
∙    A scene featuring a series of magazines contains a number of clues.  Their headlines read “Osage and Orange:  Life after Death” (dreamsend’s belief that Duncan’s death was a hoax),   Another headline reads “Eat Me!  Forty Pills that Will Rock Your World,” with a picture of a red pill. Duncan allegedly took Tylenol PMs on the day of her death, which are blue, but similar to Benadryl pills that are red (pink).** The magazines all cost $40.  Duncan died at the age of forty.
∙    The protagonist leaves New York and returns to Antler, whereupon she has a phone conversation with her former agent, who tells her not to worry because he has a new client, a twelve-year old kid who rides a bike.  While the agent thinks the kid has prospects, he rues that he’s “too old to play the [Limelight].”*** This is a clear reference to Johnny Gosch, the twelve-year old Iowa newspaper boy who disappeared in mid-route, and, as rumor has it, became ensnared in a pedophile sex-slave ring.  Duncan would later make a veiled accusation that Blake’s former associate, Jim Cownie (foster father of Jeremy’s then-girlfriend, Anna Gaskell), had something to do with Gosch’s disappearance.  In this regard, dreamsend noted that as publisher of the Des Moines alternative newspaper pointblank, Gaskell’s brother, Jon, published a story about Gosch’s kidnapping and the putative connection to the Franklin scandal.   It would turn out to be pointlank’s final publication.  In a later e-mail, Jon Gaskell would claim that the story was an April Fool’s joke.  
∙    dreamsend noted that after a complete absence from the Internet, “The History of Glamour” appeared on the Alterati website, which was hosted by Gray Lodge, an organization run by Joseph Matheny, the writer often credited as one of the main purveyors of ARGs.


2. References on the Wit of the Staircase to philosopher Jean Baudrillard

∙    Duncan referred to Baudrillard in two posts: “The Minds that Shaped Los Angeles, Vol 2,” and “‘L’ Is for Loser.”
∙    Baurdillard’s work, like that of contemporaries Michel Foucault and Jacques Derrida, centered on semiotics (or semiology), the study of symbols.  He viewed meaning as largely self-referential since all signifiers (i.e., things that can indicate meaning) exist in a constellation of other interconnected signifiers.  Simply put, this means that Duncan’s knowledge of Baudrillard’s philosophy indicated her awareness of how one can interpret, and thus change, the networks of meaning that constitute popular consciousness by changing the nature of a signifier’s relationship to others, or perhaps by adding new signifiers.  If The Wit of the Staircase were in fact an ARG, this could be at the root of its philosophical underpinnings.


3.  References to twins and mirrors

∙    The theme of twins and mirrors are evident on the blog.
∙    dreamsend felt that these references could indicate something fairly noteworthy in how this theme played out, especially when considering the physical similarities of Duncan, Dr. Sarah Hannah, and Anna Gaskell–all of whom had a connection to her through Blake:
The idea of “twins” will be prominent. As far as I can tell so far, the poet “Sarah Hannah ” was quite real. She has a lot more web presence, oddly, than Duncan, as far as things like funeral arrangements, memorial pages, etc. However, her suicide and physical appearance so resemble that of Duncan that seems likely to be a part of the storyline somehow. And Gaskell and Duncan are linked somehow as well. One or more of them will likely be revealed NOT to be the person we thought they were.****
Implied in this is the possibility that perhaps Dr. Hannah, or someone else, could have contributed to Wit of the Staircase.  The death of Dr. Hannah, a little over a month before Duncan, could have necessitated the termination of the blog, or the end of the storyline, if this were an ARG the professor contributed to.


4..  Suicide foreshadowing

∙    Allusions to suicides of people who had something in common with Duncan (e.g., this post) are also evident on the blog.
∙    Thirty-nine days before she died, Duncan posted an obituary of Dr. Hannah
∙    Early on in the blog, Duncan posted about writers who killed themselves.


5.  A prediction of Duncan’s Death on another site?

∙    In response to a post dated 8 June 2007 on the blog Rigorous Intuition, someone (presumably female) going by the handle Et in Arcadia Ego Eve (not to be confused with Et in Arcadia Ego, another regular of the RI forums), posted a comment that read in part:
Did you know that much wisdom can be found in anagrams? Shango showed me these riddles:

"A Lonely Wit - Aloha," or "A Holy Toenail Law

∙    Although ‘aloha’ can mean either goodbye or hello, the comment, without context, seems to indicate a farewell to a Wit (i.e., Duncan) who at the time of her death was lonely (because she and Blake alienated their friends with all the Scientology talk).


6,   A consciousness of artistic hoaxes evident on Wit of the Staircase

∙    Duncan wrote about such art/literary hoaxers as JT LeRoy (e.g., in the post “JT Leroy’s Funeral: A Dozen Youthful Disillusionments")
∙    LeRoy was the false identity assumed by novelist Laura Albert.  LeRoy was supposedly a reclusive, transgendered author of semi-autobiographical works, using as subject material the tales of his life as a child (and later adult) prostitute (which, of course, ties in with the story of Johnny Gosch).  As you can tell by the above New York magazine link, many literary critics thought that LeRoy was real, especially after seeing him in rare public appearances played by a woman, often identified as Savannah Knoop, the half-sister of Albert's boyfriend Geoffrey Knoop.
∙    The case of LeRoy raises a number of issues consistent with ARGs.  First, there is the issue of identity and artistic (in this case literary) authenticity.  Second, there is a blurring of lines between reality and fiction.  Albert’s novels are no less real after exposure of the hoax than they were before.  But their value seems to have changed, in the mind of some critics.. 
∙    dreamsend also noted the absence of a well-known reality fiction that gained prominence during the first year of Wit of the Staircase.  The saga of Lonelygirl15 in many respects paralleled Wit of the Staircase in that it seemed like the normal, random YouTube postings that we’ve all become familiar with by now.  But after awhile, like WotS, Lonelygirl15's post developed a very discernable narrative that involved elements commonly found in conspiracy research.  As the project came closer to its reveal, the inferences became less ambiguous, just as the posts of WotS became increasingly explicit during the latter months of Duncan’s life, and contained elements commonly found in conspiracy research.


7.  The theme: sexual exploitation of minors

∙    Sexual exploitation of children is a very obvious theme on Wit of the Staircase, which focuses our attention on the problem through a number of devices (e.g., odd juxtapositions, such as ‘Nabokovian lepidopterist).
∙    In communication with L.A. Weekly journalist Kate Coe, dreamsend learned that Duncan was “really into Tuesday Weld.”  Her password was ‘Tuesday.’  Her dog’s name was Tuesday.  He realized that Duncan died on a Tuesday. Blake died the following Tuesday.  The connection between Tuesday Weld, the nymphet craze of the 1960s, and Weld’s probable sexual exploitation as an underage starlet seemed to provide simply more instances of meaningful recurrence. 
∙    dreamsend also pointed out a chilling passage of irony that Duncan penned for the liner notes of Baron von Luxury’s Sable Star album:*****
If you then whirled around to confront the maniac and the crazy logghoreac was an eye-searingly sexy sixteen year old runaway sporting satin hot pants, an Oakland Raiders t-shirt, a tin foil crown and a couple spurts of Amarige by Givenchy (which by the way is discontinued, what is this creature? A time traveler?) then you’ve found the mnemonic device to aurally recreate the subsequent days you spent with her roller skates parked outside your apartment door (don’t want to scratch the wood floors) and one eye peeled for the vice squad. How could something so bad feel so good? Like you even have to ask.

For dreamsend, the passage was bizarre, irony or no.  As he explained to Lewis:
I’m not saying that a woman couldn’t write like that sincerely, or couldn’t write like that ironically.  It just doesn’t seem to fit her character.  And what instead--it almost has the appearance of ‘I want to expose this to you.  But if I expose it to you directly, I’m gonna have trouble   So what I’m going to do instead is put this out here in a sort of tongue-in-cheek way and maybe someone will come along, and put the pieces together.’

8.  Intelligence connections to ARGs

∙    dreamsend stated that he learned a great deal about ARGs from a fellow forum poster.  Tracking down the poster’s IP address he discovered that the computer, which this forum mate operated, belonged to Crane Aviation, a defense and intelligence contractor.
∙    In an episode of The Blue Rose Report, host Lewis mentioned a connection between Matheny and Intel, discovering in the process a company called mediaEdge, a subsidiary of Exceptional Software, Inc.  Exceptional Software, on its website, had a pdf brochure that said it had created an ARG to train intelligence personnel
∙    Theresa’s mother, political theorist Dr. Mary Duncan, wrote a dissertation titled “The Language of Liberation: A Semiotic Reading of Emory Douglas and the Art of the Black Panther Party.”  As a white leftist who had researched the Panthers in depth, Dr. Duncan would have been quite aware of the political pressure and subterfuge they became subjected to in such counterintelligence ops as Cointelpro and MERRIMAC. 
∙    Dr. Duncan also served as the Associate Director for Research Compliance at Wayne State University.  Also teaching at Wayne State was Dr. Christopher Green, formerly an analyst for the CIA’s Office of Science and Weapons Intelligence.  While some researchers have likened Dr. Green to The X-Files’ Fox Mulder, dreamsend saw his actions more in the vein of the Cancer Man, a figure who seems to have made a career out of disseminating gray propaganda to conspiracy researchers.  dreamsend felt that Green and Duncan would have had to have had some contact at Wayne State because of his backgrounds in medicine and neurophysiology, disciplines where candidates would have to have reviews of research projects done by a human subjects committee, such as the one Dr. Duncan worked for.  dreamsend also seemed to be a bit concerned about a fellow conspiracy researcher's outreach efforts to Dr. Green.

As he had said on his blog and in his podcast interviews, dreamsend published his thoughts as they evolved so that readers could understand the thought processes that went into his opinions.  What he thinks of the case now would be a matter of speculation, since the blog went off the air in 2011.  But in summary, his take on this seems to be that (1)  Wit of the Staircase represented a collaborative effort, a Team Duncan if you will, which possibly included a woman actually named Theresa Duncan; (2) there were actual deaths involved; (3) the blog was carefully constructed to tell a specific story, and (4) there could be an Intelligence collection behind whatever was happening on that page.


That’s the last of the three narratives that comprised the social drama that I witnessed in 2008, as the story gained more traction online and in the mainstream public.  Next up: an examination of each of these, beginning with the suicide angle.
___________________
*I have not seen “History of Glamour” other than the brief clip which I embedded previously.  It doesn’t seem to be on the web, although it was at one time (see above). Consequently, I cannot verify the descriptions of the above, which come from dreamsend.

**According to Tylenol, there is one key difference between their product and Benedryl: the former has an added 500 milligrams of acetaminophen.

***I capitalized ‘limelight” here because this reads to me as a double entendre.  The Limelight was an infamous Manhattan nightclub located in a converted stone church.  By the mid-1980s, it had become the in-place for cutting-edge indie rock, designer drugs, and (staged and impromptu) sex shows.  To hear my former students talk about it, The Limelight sounded like a perpetual porno/kink open-mic night.  Police shut down the club a number of times during the 1990s.  After a name change, the nightclub closed permanently in 2007.  A marketplace currently operates in that space.

****From “Alice Underground: The Theresa Duncan ARG” posted 6 August 2007

*****Sable Starr was a legendary groupie of the 1970s, who had sex with some of the biggest names of the day, despite the fact that she was in her early teens.


Labels: , , ,

Thursday, November 22, 2012

JFK and the Unspeakable, by James Douglass: A Review



A few months ago, activist theologian James Douglass published his long-awaited Gandhi and the Unspeakable: His Final Experiment in Truth.  Douglass explained the genesis of the book in a lecture given last year at Marquette University.  His publisher had actually contracted him to write about the Malcolm X and Rev. Dr. Martin Luther King assassinations.  But during the course of his research, he realized that it would be better to examine the murder of Mohandas Gandhi first, because an understanding of his death could lay the foundation for further delving into the motive forces behind political violence. 

Douglass refers to these motive forces as the “Unspeakable.”   Roughly put, the Unspeakable describes the conflict between the powerlust and expansion manifested by the national security state, and the global need for peace.  The Unspeakable entails the commitment of leaders to foster peace, despite the conscious knowledge that they could pay for that pacifism with their lives.

Douglass first expounded on this premise in his 2008 book JFK and the Unspeakable: Why He Died and Why It Matters.   This volume offers very little in terms of new information about the JFK assassination, although its presentation of known facts is quite impressive in itself.   The true strength of JFK and the Unspeakable is the clarity it offers of the time, the situation and the stakes. 

JFK and the Unspeakable covers disparate issues in a coherent way, among them:  the logistics of the assassination in Dallas, and the aborted assassination attempt planned in Chicago during the first week of November 1963; the strategy of rapprochement taken by JFK, Soviet Premier Nikita Khrushchev, and Cuban Prime Minister Fidel Castro; the secret diplomacy these three leaders engaged in to bypass warmongering hardliners in the Pentagon and the Kremlin; the numerous attempts by US Intel to undermine Kennedy’s peace efforts in Cuba and Vietnam; and the abject hatred that military, intelligence and financial elites had toward the President and his policies, which titans of myriad industries–especially steel and oil–saw as anti-business.

Most important, Douglass gives us a deeper understanding of Kennedy’s thinking, and why it drove him to seek rapprochement; to stand up to the Washington, Wall Street and Langley insiders who stupidly thought that nuclear war was winnable; and to seek peace with the leaders that these insiders had come to demonize.  The President’s reasoning was partly spiritual/moral.  As a theologian, Douglass goes into great detail about this.  At the same time, Kennedy also had very pragmatic concerns.  Conservative estimates of the first-strike strategy advocated by some cold-war hawks projected 750,000,000 dead.  That’s five times the death toll of World War II. 

The stakes were that high. 

Kennedy’s death in large part made the Vietnam war possible.  Yet, Douglass makes a compelling argument that Jack’s life played a critical role in keeping us away from a nuclear Stone Age.

JFK and the Unspeakable is an absolute must-read--not just for conspiracy researchers and historians, but for everyone who gives a damn about anything.  Especially now, as the drums of war beat their cadences in such places as Iran and Syria, Douglass’ observations offer us sage insight into the persistence and the self-destructive nihilism of the national security state.

Labels:

Pax Americana

In this speech, given 10 June 1963, US President John Kennedy outlined a vision of a world peace free from the twin specters of global dominion and universal enslavement.



Labels:

Death by JFK Assassination: A Special Case


Orleans Parish District Attorney Jim Garrison once quipped that witnesses to the JFK assassination had a bad habit of dying at the most inconvenient times.

Lisa Howard (1930-1965)

Who the hell is she?  Actress.  TV Journalist.  A special covert asset of President John F. Kennedy.

What could she say?  Although a prominent twenty-something actress with a promising career ahead of her, Howard became increasingly interested in news production.  Moonlighting as a stringer for the Mutual Radio Network, she got her big journalistic break at the age of thirty when covering the Democratic National Convention.  Three years later, ABC News hired her to host a news magazine show, effectively making her the first anchorwoman on US television.  As such she interviewed a number of heavy hitters, among them Soviet Premier Nikita Khrushchev. US Sen. Barry Goldwater and Iranian Shah Mohammad Pahlavi. 

In April 1963, she embarked on a trip to Cuba for a documentary.  She managed to land an eight-hour interview with Fidel Castro.  The Prime Minister impressed upon her his desire to normalize relations with the US.

The Central Intelligence Agency debriefed Howard upon her return.  She hammered home two points: (1) Castro sought rapprochement with the US; and (2) she was willing to assist the President and the CIA in that effort.  Unfortunately, peace with Cuba was the last thing the Agency wanted.  At the time they were cooking up assassination plots against Castro, and still holding out hope that Kennedy would give them the greenlight to kill him–not that they couldn’t get around any restrictions the President might have ordered.

In May 1963, Howard published an article urging President Kennedy to open a back-channel dialog with Cuba.  The piece drew the attention of William Attwood, an advisor of American UN Ambassador Adlai Stevenson.  On 20 September 1963, Kennedy gave Attwood the go-ahead to initiate talks with Castro.  Attwood called upon Howard to arrange a meeting between himself and Cuban Ambassador Carlos Lechuga.  Howard hosted the meeting at her apartment under the cover of a cocktail party. 

The plan for establishing dialogue took some time to develop.  Attorney General Robert Kennedy thought it worth pursuing, but with caution.   They took too long to make it reality.  By the time Castro and Attwood began taking concrete steps for meeting, Kennedy died.  Attwood, for one, saw a connection between the assassination, and the activities he undertook with Howard.  In a memorandum dated 22 November 1963, he wrote:
If the CIA did find out what we were doing, this would have trickled down to the lower echelon of activists, and Cuban exiles, and the more gung-ho CIA people who had been involved since the Bay of Pigs. If word of a possible normalization of relations with Cuba leaked to these people, I can understand why they would have reacted so violently. This was the end of their dreams of returning to Cuba, and they might have been impelled to take violent action. Such as assassinating the President.
Howard then tried to get President Lyndon Johnson to follow-through on a plan to reopen dialogue with Cuba.  Johnson declined, saying that the gesture would look like a concession, and that Republicans would consequently accuse him of being “soft on communism.”  Undaunted, she continued to meet with both Castro and his trusted advisor, Dr. Che Guevara, On 16 December 1964, she hosted another meeting at her apartment, this time between Guevara and US Rep. Eugene McCarthy.

Howard’s efforts did not sit well with US Intel.  The top National Security Council (NSC) advisor on Latin American affairs, Gordon Chase, penned a classified memo stating that it had become necessary to “remove Lisa from direct participation in the business of passing messages.”

Given the rumors circulating well beyond the 1960s that Castro had arranged JFK’s assassination, and the fact that the cold-warriors of the CIA, the military and industry resisted normalizing relations with Cuba, Howard could have conveyed two important messages to the public through her role as a journalist.  First, she could have given eyewitness testimony, if need be backed by Ambassador Stevenson and Attwood, that the relationship between Kennedy and Castro was hardly antagonistic, thus negating any reason for the Beard to remove the President through violence–especially since Castro had substantial reason to support both Kennedy’s survival and his reelection in 1964.  Second, she could have written about the refusal of CIA and ultraconservative elements in government to negotiate peace with Cuba, thus giving the Agency and the Pentagon motive for assassination. 

How did she die?  On 4 July 1965, Officer William Brockman, of the East Hampton (NY) Police Department, found Howard dazed and incoherent in a drug store parking lot.  He took her directly to the East Hampton Medical Center, where she died.  Police discovered that she had just purchased 100 Nembutal tablets at the drug store where Brockman found her.  The prescription had originally been for ten tablets, but someone–they figured Howard–added an extra zero.  Her family said that she had been despondent from a miscarriage she’d suffered three weeks earlier.  Suffolk County Deputy Medical Examiner Dr. Mary Johnson tentatively ruled her death a suicide, pending the results of an autopsy.

Labels:

Saturday, November 17, 2012

The Trouble with Witty Flights: The Story’s Afoot

Disclaimer: the content below does not necessarily reflect, in whole or part, the feelings, thoughts or opinions of this writer.  In this, and several of the four previous posts, I will recount the three main narratives of Jeremy Blake and Theresa Duncan.  Each of these stories has problems in terms of factual accuracy, perspective, and logic.  The point of these posts is to give as accurate a summary of each account as I can without interruption.  The last one begins here.
A need to tell and hear stories is essential to the species Homo sapiens--second in necessity apparently after nourishment and before love and shelter. Millions survive without love or home, almost none in silence; the opposite of silence leads quickly to narrative, and the sound of story is the dominant sound of our lives, from the small accounts of our day's events to the vast incommunicable constructs of psychopaths.
–Professor Reynolds Price (Duke University)

The above quote constitutes the entire text of Theresa Duncan’s last blog entry, posted hours before her death on 10 July 2007.  Certainly, as a writer of fiction, she understood the connection between storytelling and cultural cohesion.  The stories that we tell about ourselves, the stories that we tell about others, and the stories we tell of ourselves as a people define us both individually and collectively.

Duncan and Jeremy Blake plied their talents at the cutting-edge of artistic expression.  Blake’s artwork incorporated the technology of digital imagery; paintings, of a sort, that relied more on pixels than pigment.  Although versed in such traditional methods of storytelling as screenwriting, Duncan really made her mark, like Blake, in digital media.  The first was the CD-Rom; passe now, but state-of-the-art fifteen years ago.  The second, of course, was blogging, a cyberactivity that also seems passe (with the exception of all of your pages, obviously).

It’s one thing to use new media as a platform for telling traditional narratives: you know, those that have beginnings, middles, and ends (or in jargon, expositions, developments, climaxes and denouements).  It’s another to find an altogether new way of storytelling, one that melds the actual with the fictional, that takes place over a number of different platforms, and numerous venues.  The story need not be linear, as is the tendency with traditional narrative.  Nor do the characters have to be entirely fictional.  The story could also utilize a number of different media, from chatrooms to meatspace word-of-mouth.  Moreover, you wouldn’t necessarily need a storyteller, per se.  The story could evolve to reflect the input of readers, who in a sense become unwitting characters in the drama, and unwitting authors of it as well. 

The result is still fiction.  But it’s a hyperrealistic fiction.  Like urban legends and hoaxes, it seems like it should be true in its entirety: a story where fact cannot exist without fantasy, and vice-versa.                

The concept didn’t exactly originate in cyberspace.  A number of twentieth-century writers toyed with it beforehand.  Thomas Pynchon, for example, created a scenario of the real unreality in his 1965 novel The Crying of Lot 49.  The protagonist, a (stereo)typical 1960s housewife, finds clues that seem to indicate the existence of an underground postal service (Tristero).  It’s mailboxes look like trash cans, but with the letters W.A.S.T.E. (We Await Silent Tristero’s Empire), and a distinctive horn logo, which she begins to see everywhere in different, sometimes conflicting, contexts.  Our heroine finds this out when serving as co-executor of the estate of a wealthy ex-boyfriend, a trickster character who did such things as mimicking the voices of others when speaking to her on the telephone. While she finds evidence this delivery company exists, she can never really ascertain that it does. Yet, during the course of the story, she becomes a detective, of sorts, gathering information, tracking down leads, and learning a little about a lot of things.  Her quest to find Tristero becomes a mystery without solution (as far as the reader knows–Pynchon stopped the novel before the grand reveal).

Here, Pynchon is laying out a possible fiction within a real fiction.  The events of The Crying of Lot 49 never occurred in real-life, obviously.  So it's fiction.  But within the framework of the novel, we cannot know if the story the heroine uncovers is a hidden reality, or a work of artifice.  For all the reader knows, the ex-boyfriend could have simply set the whole thing up–maybe as revenge, maybe as a gift.  Maybe, with his millions, he could have recruited a whole army of people to drop hints along the way--kinda like street theater.  Of course, she could be seeing a whole lot of meaning where none exists.  And even she acknowledges the possibility that she might just be as bat shit crazy as her MK-ULTRA-connected ex-Nazi shrink, Dr. Hilarius.

Another example that strikes a little closer to home would be the Paul-Is-Dead rumor.  In this instance, we have the possible death of an esteemed public figure, who claims to be alive.  Like Pynchon’s antagonist in The Crying Lot of 49, those who think that McCartney died in 1966 search for clues, track down leads, and examine evidence in order to unravel a mystery hidden amid a reality that, for them, seems like an alternate reality.

In 2008, the moderators of the Nothing Is Real board, an online forum discussing the PID rumor, announced that one of its participants, someone going under the handle of Apollo C. Vermouth, was in fact the recently deceased CEO of Apple Corp., Neil Aspinall.  Vermouth claimed that the PID rumor was an in-joke that the Beatles began in 1964 amongst themselves and their support staff. They eventually extended this gag to their fans as a present, or as he put it, “a spot of fun.”  He likened it to a novel, where everyone has read all the chapters except the last. 

So, if Vermouth and Aspinall were one and the same, this meant that John, J. Paul, George and Richard were playing a game, of sorts, with the material (i.e., the clues and story trajectory) coming from their fans and from their friends.

Back in the ‘60s, tracking a meme to see how long or fast it might circulate would be rather difficult.  Widespread dissemination of the story would ideally take place in mainstream venues, which were relatively few back then.  But the Internet has made it possible for such narratives to be dispersed along a wider range of venues, or websites, to much larger audiences instantaneously.

The phenomenon of alternative reality games (ARGs) continues this tradition with technological flair.  Roughly defined, they are interactive narratives where the audience also serves as author and character, guided by an individual or group (known as ‘puppetmasters,’ or ‘PMs’) towards certain plot points, or discoveries. 

Some ARGs have served as marketing tools for movies, or other products.  For example:

Figure 1.  Cisco’s The Threshold

video


In The Threshold, players signed up, played a game, and hoped to win comps for the Super Bowl.  So in this instance, participants knew that they were engaging in an interactive fiction.  Moreover, the PMs openly acknowledged the recreational purposes of the story/game.

In the land of ARG, that’s not typically the case.  The aesthetic often incorporates a surfeit of legitimate factual information, seasoned with fantasy.  Thus it’s hard to tell if the source we stumble onto–the rabbit hole–is trying to kid us or not.  And when you begin to ask people who seem to know something about the mystery, who act as guides, they will insist, sometimes angrily, that neither they, nor you, are involved in a game.”*

So it’s with this in mind that one conspiracy researcher took a peek at Wit of the Staircase and noticed....

....that it looked like an ARG.  Blake and Duncan?  They seemed to be fictional characters, a postmodern Romeo & Juliet played by actors, with the real-life Cownie and the Church of Scientology sharing the role of villain.. 

Why did he say this?  Because just like in the Paul-Is-Dead hoax, the clues were there.
_____________________
*One often sees the letters“TINAG” (“This Is Not A Game”) in the execution of ARGs, for example.

Many identify Joseph Matheny, a writer living in southern California, as one of the pioneers of online ARGs. One of his most memorable works, Ong’s Hat featured a conspiracy story involving inter-dimensional travel.  Of course, Matheny doesn’t seem to characterize his works as ARGs.

Labels: , , ,

Tuesday, November 13, 2012

The Trouble with Witty Flights: All Roads Lead to Langley.........or Omaha (Still Assuming Disparity)

Disclaimer: the content below does not necessarily reflect, in whole or part, the feelings, thoughts or opinions of this writer.  In this, the next and two previous posts, I will recount the three main narratives of Jeremy Blake and Theresa Duncan.  Each of these stories has problems in terms of factual accuracy, perspective, and logic.  The point of these posts is to give as accurate a summary of each account as I can without interruption.  The second is continued here.


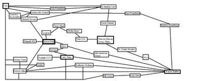
Figure 2.  Ties to the Franklin Scandal




The above chart diagrams what Alex Constantine saw as the influence/money trail that connected Jeremy Blake and Theresa Duncan to the CIA, the Franklin pedophile scandal, and famed Nebraska businessman Warren Buffett. Again, his emphasis was on the relationship between Duncan, journalist Kate Coe, and one of Coe’s employers, MediaBistro.com. 

After his courtship to Anna Gaskell, but before his relationship to Duncan, Blake dated poet/English professor Dr. Sarah Hannah (left), who taught at Emerson College.* Dr. Hannah committed suicide on 23 May 2007.  Duncan posted an online obituary a week later.

Dr. Hannah graduated from Columbia University, an institution with a long history of cooperation with the Central Intelligence Agency.  Quoting from “Who Rules Columbia,” a 1968 paper issued by the North American Congress on Latin America:

The primary tasks of the U.S. intelligence community are gathering and analyzing strategic information for decision-makers and positioning trained personnel in key locations to manipulate the course of events. (For a history and discussion of the CIA see, Wise and Ross, The Invisible Government.) Like several large universities, Columbia offers excellent opportunities for achieving these goals. Most of the evidence points to indirect relationships, but because the CIA is closed and secret and because the Columbia Administration refuses to discuss its CIA relations, it is quite possible that CIA-CU ties are far more direct and pervasive than the public data now indicates. In fact, our own information indicates that these ties are so direct as to involve a highly influential group of men in dual positions of leadership ‘ inside Columbia and in the CIA itself.
Columbia students cited the Asia Foundation as one such campus group heavily funded by CIA.  Another organization, The Asian Cultural Council, received funding from Laurence Rockefeller and the Starr Foundation.  Rockefeller provided the seed money for Itek Corporation, a technology firm with contracts to CIA.  In 2005, AIG CEO Maurice Greenberg, chair of the Starr Foundation, got in hot water after engaging in a couple of reinsurance transactions with Warren Buffett.  As Reuters reported:
[New York State] Investigators claim a transaction with General Re Corp, a unit of Warren Buffett's Berkshire Hathaway Inc, helped AIG inflate loss reserves by $500 million without transferring risk, while a transaction with Capco Reinsurance Co helped AIG hide more $200 million of losses. Both transactions took place more than a decade ago.
Mediabistro.com’s Chief Technology Officer and Chief Operating Officer, Omer Algar, previously worked for Logicat, Incorporated, a company founded by David Wit.  Wit’s stepfather, Michael Sovern, sat on the board of the Asian Cultural Council and served as president of Columbia University.  Wit himself directed the California Energy Company, Incorporated (CECI), a company owned by Mid-American Energy, which itself was owned by Buffett. 

Wit’s biological father was a managing director of Allen & Company, an investment firm founded by Herbert Allen, Senior.  His son, Herbert, Jr., had directed Coca-Cola and Columbia Pictures.  According to actor Cliff Robertson, Allen had ties to the Mafia.  As he told writer David McClintock, for the 1982 book Indecent Exposure:
He [freelance reporter Lucien Truscott] was writing an article for The New York Times, to raise a lot of hell. It was [for the] Sunday supplement, and it was going to be called ‘The ‘something of Hollywood’ [McClintock’s note: ‘Hollywood’s Wall Street Connection’]. It was about the Allen Brothers, Charlie Allen. That was not the original name, but they have a company called Allen--Herbert Allen and Charlie Allen. Now, this Herbert Allen, Jr., you’ve probably heard about him, he was a big wheel, he was the head of...he sold Columbia to Sony and he’s the son of Herbert Allen. They move in a fast track. They were very powerful, very rich. Now, the more old respectable brokerage firms, my friends tell me, that the Allen brothers are considered smart, but they choose not to do business with them [Allen & Co] because they’ve had a lot of ties with organized crime.”**
Despite their reputation, board members of Allen & Co included former-DCI George Tenet.  Allen would host “quiet gatherings” (no press allowed) of media directors and CIA officials (including Tenet) on his ranch. 

CECI, meanwhile, had what Constantine characterized as a “symbiotic” relationship with FirsTier Bank/FirsTier Financial.  He cited "The Nebraska Connecion: An Explosive Imbroglio Shared by Dick Cheney and the Bush Family,” a 1987 article written by researcher Linda Minor, as his source.  Minor suggested, but did not state, that FirsTier handled a merger between California Energy (CE, a subsidiary of CECI) and Magma Power Company. 

In his book The Franklin Cover-Up Former Nebraska state legislator John DeCamp noted that Franklin Community Credit Union director Larry King, the principal focus of the embezzling/child prostitution scandal, channeled some $38-40 mill of his ill-gotten loot through FirsTier, which accepted the transactions without question and at face value. 

Buffett had once owned a company that merged to form FirsTier.  But he had a more direct relationship to King.  Buffett was an early financial backer of King, and both contributed money to Boys Town.  King also hosted fundraisers for Buffet’s son, Howard.  As DeCamp wrote:
Backing from Buffett’s socialite wife, Susie, came early in the rise of Larry King. Susie Buffett was a volunteer at the credit union in its early days. According to the Lincoln Journal-Star of March 19,1989, King ‘liked to tell the story of a woman coming to the credit union to see him and being told to return at 7:00 the next morning because he was so busy. The woman was Susie Buffett, wife of billionaire Warren Buffett, and she did come back to offer her help at the credit union.'
For years, it has been part of Larry King lore in Omaha, that the Buffetts hosted a tenth wedding anniversary party for him and Alice James Traub’s December 1991 Gentleman’s Quarterly article served as a platform for Warren Buffettt to deny he had a role in that affair, and to insinuate that perhaps the party never happened:....

Susan Albert, a close researcher of the Franklin scandal who has interviewed several people who attended the anniversary party commented that the Buffett/Traub account was carefully worded. Buffett avoided an outright assertion that the party didn‘t take place, but ‘you’d be left with the thought that it never happened, if you didn’t know anything.’

Constantine alleged that King had direct ties to CIA.  Buffett had ties to former DCI William Casey through their mutual holding, Capitol Cities, an investment company known largely for its ownership of the American Broadcasting Corporation (ABC). 

According to a 5 July 2006 article penned by L.A. Weekly’s Nikki Finke, Buffett was also an attendee at Herbert Allen’s “quiet gatherings” of media and intelligence brass.*** Both Buffett and Allen were associates of former Washington Post publisher Katherine Graham, who, according to many, was at best extremely accommodating to the CIA, and at worst a possible propagandist for the Agency.  Not surprisingly, both men attended her funeral in 2001.

Duncan and Blake’s close friend, Fr. Frank Morales, has actively participated in the 9/11 Truth Movement for over a decade.  He had voiced his suspicion to both Duncan and Constantine that Buffett had some complicity in the event. 

In summary of this post and the previous one, Constantine saw that Blake and Duncan had a number of connections, which criss-crossed various nodes of power. The entire network could have been compromised once Duncan came up with solid evidence of a connection between Jim Cownie, the alleged child prostitution ring purportedly run by Larry King, anyone who exploited the situation (e.g., CIA using it for political manipulation–these trysts were allegedly filmed or photographed) and anyone who financed it (e.g., Buffett).   By looking into Cownie’s business dealings, she opened the Pandora’s Box of something much larger and much more sinister than she could have at first imagined.  All of the players were powerful.  All of them were linked to each other not just once, not just twice, but in many cases multiple times, through a number of different individuals, companies and organizations.

Blake and Duncan had made powerful enemies when they crossed the path of Cownie, and similarly connected people within Scientology (which they both had identified as part of the US intelligence apparatus).  Many of their foes would sleep well knowing they were six feet under.  These entities wouldn’t think much more of eliminating any of Duncan’s informants, among them possibly Dr. Hannah, and David Wit’s sister, Sarah, both of whom offed themselves weeks before Blake and Duncan supposedly followed suit.  For this reason, Constantine implied that all four could have been murdered to stop a leak of politically sensitive information.

Constantine was quite certain that this network of old boys slew Duncan and Blake, and disguised their crimes as suicides.

Most important, they had to make sure no one would ever follow their footsteps. For that reason, it was left to such reporters as Kate Coe to smear Duncan (and by association Blake), not only in her L.A. Weekly article, but on other blogs hostile to them.  Coe depicted them as talentless, immature flakes obsessed with imaginary devils, instead of as a couple struggling to persevere against pressure put on them by powerful enemies who were all too real.

As the saying goes, it's not enough to kill the man--or in this case the man and the woman.  You have to kill everything they stood for.


If you’re thinking this is the most provocative narrative of Duncan and Blake’s Death, then you have little imagination.  The most controversial hypothesis came from someone who initially speculated that Jeremy Blake and Theresa Duncan never existed.
 ______________________
*According to Constantine: “Theresa wrote that Sarah Hannah had dated Jeremy Blake, who threw himself into the sea ‘ or was thrown ‘” I have been unable to find this datum on Wit of the Staircase.  Either Constantine learned of this through his private correspondence with Duncan, or I have simply missed this bit of information. 

**Robertson got mixed up in this when the Internal Revenue Service called him in for $10,000 that he never received.  The IRS investigation discovered that the money was embezzled by studio chief/movie producer/artist manager David Begelman, who had received Robertson’s check, and cashed it behind the actor’s back.  Robertson, consequently, had no knowledge of its existence until alerted by the IRS.  Begelman’s ties to the Allen family resulted from their mutual leadership of Columbia Pictures.

***”Moguls Will Be Moguls at Camp Allen:  Shareholders Get Burned around the Big Media Campfire.”

Labels: , , , ,

Thursday, November 08, 2012

The Trouble with Witty Flights: All Roads Lead to Langley.........or Omaha (Assuming Disparity)

Disclaimer: the content below does not necessarily reflect, in whole or part, the feelings, thoughts or opinions of this writer.  In this, a previous and the next two posts, I will recount the three main narratives of Jeremy Blake and Theresa Duncan.  Each of these stories has problems in terms of factual accuracy, perspective, and logic.  The point of these posts is to give as accurate a summary of each account as I can without interruption.  The second is depicted here.  Edited 11/12/2012.


Alex Constantine, a noted conspiracy researcher trusted by and in contact with Theresa Duncan, believed that someone murdered not only her and Jeremy Blake, but also another woman, Hannah Witt.  These three deaths occurred within the time span of two weeks (roughly).  Yet the motive for each could very well have been the same: (1) to stifle all inquiries into the role such moguls as Jim Cownie, Warren Buffett and former President George H.W. Bush might have played in the child molestation ring operating in Omaha; and (2) erase all of the ring’s connections to US Intel in order to obfuscate MONARCH activity.

Constantine outlined these concerns in two lengthy tracts: “J'ACCUSE!  Theresa Duncan & the Media Smear Campaign, Censorship, ‘Paranoia’ & the Gaskell Family,” published on 4 August 2007, and “Duncan & Blake ‘Suicides’ Solved: The Omaha/Des Moines Allegations, MediaBistro.com Data Mining and the CIA,” posted 29 February 2008.  While the basic premise is fairly simple, the evidence produced by Constantine is fairly extensive and complex, with numerous connections between various players, activities and companies. 

Figure 1.  Background Chart (Click to enlarge)*





The above chart centers on two key sets of relationships.  The first is Blake’s association to Cownie because of his courtship of Anna Gaskell.  The second is the connection between Duncan, L.A. Weekly reporter Kate Coe, and Coe’s employer, MediaBistro.com.**  One of the things one immediately notes in this chart is the redundant ties between players, and the persistent links to the Central Intelligence Agency.

To start with an easy example, Theresa Duncan communicated with Kate Coe.  Coe was a very close friend to the late-, maniacally right-wing Hollywood media critic Catherine Seipp.  Seipp’s widower, Dennis, worked for the Washington Group International (WGI), a corporation that provided construction, engineering and other support for government agencies, among them the CIA. 

More complex: Cownie co-founded Heritage Communications, with money invested by brothers Lee, Ed, and Robert Bass and their uncle Sid Richardson, and then sold it to Tele-Communications, Inc. (TCI), which owned shares in Rupert Murdoch’s News Corporation.  Robert Magness, founder and long-time CEO of TCI, received loans from Bank and Credit Commerce International (BCCI), which also handled numerous accounts for the CIA, for which President H.W. Bush served as a Director and long-time asset.  BCCI repaid the favors granted by Bush and his CIA cohorts by saving Harken Energy, the failing enterprise of son George W., with an infusion of $25 mill from a Swiss subsidiary.

Thus, both BCCI and the Bushes have direct ties to CIA.  But these are not the only ties this story has to the Bush family.  Laurel Touby, founder of MediaBistro.com, received partial funding for her venture through Gotham Partners.  Gotham Partners administered George W’s blind trust through one of its subsidiary companies, Crescent Investments.  Richard Rainwater, who worked on the behalf of Bush Sr. and Bush Jr., began his career managing the assets of the Bass family. 

Additional funding for MediaBistro–which, incidentally, engaged in data mining--came from Martin Peretz, publisher of The New Republic.*** Peretz was also a member of the The Committee for Peace and Security in the Gulf (CPSG), which urged President Bill Clinton to “go beyond a military strike on Iraq and to help overthrow Iraqi President Saddam Hussein and replace his regime with a provisional government.”  Other members of CPSG included Robert Kagan and former Murdoch employee William Kristol, who along with Peretz were either signatories or members of the Project for a New American Century (PNAC), an organization that has spoiled for all-out conflict in the Middle East over the last fifteen years, operating under the Orwellian mantra “War is Peace,” (or to put it in their words, peace through “...a Reaganite policy of military strength and moral clarity”).  According to Constantine, all of these entities link to the CIA via Peretz, mostly because of his Harvard connections (not pictured) and the funding of BPSG by the Bradley Foundation, which Constantine identified as a CIA front. 

Another connection to CIA comes via KeyCorp subsidiary KeyBanc Capital Markets, which handled the investment transactions of MediaBistro.com.  KeyCorp CEO, Dr. Ken Carr, previously served as a senior executive for IBM Global Services Australia, Lucent Technologies, Computer Science Australia, and Unisys Australia, all four of which were intelligence contractors.  Moreover, KeyCorp Sr. Vice President and Chief Economist Jeff Thredgold “is listed with the speaker’s bureau” of the American Enterprise Institute, a CIA front.  KeyCorp’s legal advisors had an even more direct link to the CIA.  As Mark Zepezauer explained for Third World Traveler:
If you ever need a reminder that the CIA was founded and run by lawyers, you won’t need to look any further than the overthrow of Guatemalan democracy. The Dulles brothers were partners in the Wall Street law firm of Sullivan & Cromwell; time permitting, they also worked for the US government. With John Foster Dulles heading the State Department and Allen Dulles heading the CIA, they were the czars of Eisenhower’s foreign policy, and they made sure that the interests of Sullivan & Cromwell clients weren’t ignored.
In 2000, KeyCorp merged with TELSTRA, under the leadership of Sol Trujillo, who according to the Australian Broadcasting Corporation (ABC) had direct ties to the CIA:
When Telstra’s new CEO, Sol Trujillo, fronts up to the Australian media tomorrow, there’s little doubt he’ll face some tough questions about his colourful past. Mr Trujillo’s extensive management experience includes a stint running a company linked to the CIA, as well as a very brief career with a Telco implicated in one of the biggest corporate swindles in history.    
The CIA-linked company ABC referred to here is US West, one of a number of telephone companies generally referred to as ‘Baby Bells.’  At the time of the Franklin Community Credit Union (FCCU) scandal in Omaha, future US VP Dick Cheney served as US West’s director. 

At the time of her death, Duncan was in the middle of researching an article that she intended to post on Wit of the Staircase titled “The Devil and Dick Cheney.”  It would have presumably focused on the money trail surrounding US Intel and alleged MONARCH activities that she suspected in Nebraska.

Attorney William Friedman, served as Vice-Chairman of Southmark, a real estate and financial services company bought with two other companies by Gotham Partners.  Soutmark, according to Constantine and legal proceedings brought about by the federal government, dealt with some shaky customers doing shaky things (read: Mafia).  Friedman's main connection to the mob was Gouletas family associate Joseph Grosz, who ran a company called Telecom under the direction of Thomas Gaubert.  Gaubert sat on the board of the Center for Democracy (CFD).  CFD said that part of its funding came from United States Agency for International Development (USAID, or AID).  Although it’s supposed to be an autonomous agency, USAID has had a history of being manipulated and used by the CIA for all sorts of things, among them training juntas and brutally corrupt third-world police forces.

The last arm of this chart begins with a friend and advisor of MediaBistro.com founder Lauren Touby.  Attorney Adrian LeBlanc, who gave the website its name, received her JD from Yale, with the help of a Knight Foundation Grant.  Dr. Gerald Austen chaired the Knight Foundation.  He also happened to be Dr. Henry Kissinger’s personal physician.  As a former national security advisor and Secretary of State, Kissinger had contact with CIA as a formal part of his work. 

Alberto Ibargüen, CEO and President of the Knight Foundation, also “worked closely” with the Inter American Press Association (IAPA, or SIP).  Former DCI William Casey served as its Treasurer.  According to Fred Landis, of Sourcewatch, IAPA served as a CIA front:
IAPA stands ready, with all its hundreds of cooperating member newspapers, to scream ‘Marxist Threat to Free Press’ if any attempt is made by the target government to restrict the flow of hostile propaganda. In 1969 the CIA had five agents working as media executives at El Mercurio, all of whom in subsequent years were elevated to the Board of Directors of IAPA.
George W. Bush initially appointed Dr. Kissinger to head the National Commission on Terrorist Attacks upon the United States, commonly referred to as the 9/11 Commission.  Because of public outcry, Bush withdrew the nomination, and appointed former New Jersey Governor Thomas Kean to the post.  For years, Gov. Kean served as the Director of Fiduciary Trust, located in the Twin Towers. Fiduciary CEO Anne Tatlock is also a principal in Fidelity Mutual, managed by Peter Lynch.  Lynch also serves on the board of Americares, a humanitarian outreach program that many saw as a CIA front
               
Tatlock would normally have been at the Fiduciary offices in the Twin Towers on Tuesday 11 September 2001.  Instead, she had the fortune of being invited to a social engagement hosted by Warren Buffet at Offutt Air Force Base in Sarpy County, Nebraska.



Head spinning?  Stay with me.  We have one more leg to go with this.    
__________________________
*Okay, so I’m not Mark Lombardi.  Still, I hope these images help clarify where Constantine is taking this argument.  It’s not exhaustive, and I deliberately omitted some items that I didn’t think were central in either this or the following graphic. 

**I am leaving the capitalization of mediabistro.com as it is in Constantine's articles. The same holds true for Telstra, mentioned later.

***Side note: The New Republic gave a very glowing review of Blake’s Sodium Fox

Also, in a public speech made after the multi-million dollar sale of MediaBistro to JupiterMedia, Touby personally thanked Peretz for “...letting me into his old-boys club and funding my wildly ambitious business plan.”

Labels: , , , ,

Sunday, November 04, 2012

The Trouble with Witty Flights: Anna through the Looking Glass, By Gosch



 Children of the Staircase, meet Jim Cownie, above, also known as Des Moines-born, New York local artist Anna Gaskell's (top) legal guardian after the odd and unhappy coincidences of each of her parent's separate sudden deaths.
--Theresa Duncan
Above are the opening graphics and first paragraph of “The Trouble with Anna Gaskell,” which Duncan originally posted at The Wit of the Staircase on 13 May 2007.  Someone deleted it after Duncan’s death.

Des Moines-based businessman James Cownie co-founded Hawkeye Cablevision, a pioneering pay TV company, in 1971 with his partner, James Hoak.  After suffering setbacks due to lackluster programming, and weather-related damage, they struggled for a few years until landing on their feet under a new name, Heritage Communications.  Telecommunications Incorporated (TCI) took over Heritage in 1985, but Cownie continued to serve as president until 1990.  By that time, Heritage had operations in twenty-two US states.  He then went on to found New Heritage Associates, another cable TV firm operating out of Minnesota.  Currently he is known as a philanthropist and an investor in such diverse business interests as WWL Holding, a transportation logistics company, and a dozen Dunkin' Donuts franchises. 

Cownie took in Anna Gaskell and her brothers as foster children after their parents died. Gaskell, an artist of some renown, received considerable attention for a series of eerie photographs of preteen and adolescent girls.   As Utata writer Greg Fallis aptly put it, the theme is Alice in Wonderland “filmed through the lens of Alfred Hitchcock.”  More quotes from Fallis:
Gaskell’s work is a fairly personal exploration of the narratives surrounding the literary adventures adolescent girls [sic]....

Gaskell is interested in probing those in-between parts of the narratives, when the characters begin to understand that things might not work out well....

Gaskell embraces ambiguity and the indefinite nature of the vague threat....

Duncan linked Cownie to numerous reactionary right causes, among them the Heritage Foundation.*  She then described some of the deep connections between the Foundation and the Reagan White House, which appointed one of its members, Robert Hunter, to the National Labor Relations Board.  She summed up her discussion of the Heritage foundation with a quote from Russ Bellant’s 1999 book The Coors Connection: How Coors Family Philanthropy Undermines Democratic Pluralism, which summarized the organization’s goals:**
...[The Heritage Foundation]  will continue to be a key element in the phalanx of rightist groups with an agenda of austerity for the poor, hostility to minorities and women, upward distribution of wealth for the rich, economic domination of the Third World, with repression and bloodletting for those who rebel.
In “The Trouble with Anna Gaskell,” Duncan outlined a nexus consisting of US Intel, the mafia, religious cults such as Scientology, fascist biker gangs, other low-life henchmen, The Heritage Foundation and its individual members, including scions of the Coors family and one James Cownie.*** She would have seen Cownie’s activities as “...regrettable, but of no personal consequence to The Wit Of The Staircase” had they not involved the person closest to her.

You see, before he dated Duncan, Jeremy Blake dated Gaskell.  They met at the Art Institute of Chicago, where they did their undergraduate work in the early-1990s.  The union lasted for about a year, during which time Blake accompanied Anna on a couple of trips to Iowa, where he and Cownie became personally acquainted. 

In the summer of 2006, as Duncan’s anti-Scientology screenplay Alice Underground lingered at Paramount Studios, and the alleged harassment from the Church of Scientology reached its peak, she and Blake reported a run-in with Anna’s brother, Zach Gaskell.  They “repeatedly” saw him pacing back and forth outside of their place in Venice Beach. By then, they had already been in the habit of noticing Florida license plates coming around their digs.  But now, they also noted every damn car with Iowa tags.

It was at this time that Blake recalled some details of his relationship to Gaskell that at first seemed too trivial, too irrelevant to tell Duncan.  For example, he told her that Cownie dedicated one of the buildings on his estate to his massive firearm collection.  Jeremy recollected how, on the trip he and Gaskell took to Las Vegas, mobsters comped them when he mentioned Cownie’s name–as Cownie instructed him to do.  He remembered Cownie’s oldest biological son bragging about how his dad would get him into the CIA.  Worse, he remembered the otherwise humorless Cownie kidding about child molestation, and this led Duncan to connect him to one of Iowa’s most infamous crimes:
To add the final dessert topping to this apocalyptic art world sundae, Mr. Wit says that normally dour Cownie frequently made jokes about child molestation as a ‘training’ tool. This wouldn't be so fucking spooky, friends of the Staircase, if Des Moines wasn't the land of the Project Monarch/U.S. Intelligence rumored disappearance of Johnny Gosch and the odd resemblance of poor little Johnny to Bush White House gay hooker-psychological operative Jeff Gannon.     
The story Duncan’s alluding to is far too large to go into detail here (I plan to do a series on it later).  But to summarize it the best I can, on 12 September 1982, twelve-year-old newspaper boy Johnny Gosch (right) disappeared.  Paul Bonacci, a youth who claimed to be part of a child sex ring, confessed his complicity in Gosch’s kidnapping to his attorney, former Nebraska State Legislator John DeCamp.  Bonacci further stated that he and Gosch worked together as child prostitutes in exclusive service to Nebraska’s most powerful businessmen, and high-ranking officials of the Republican Party.  The leader of the ring was Larry King, the Director of the Franklin Community Credit Union, a rising star within the GOP, and a personal friend of President Ronald Reagan.****

In 2003, a man calling himself Jeff Gannon (left) received credentials to work in the White House Press Corps, representing Talon News, a virtual news site hosted by gopusa.com.  George W. Bush and Press Secretary Scott McClellan often relied on Gannon to deflect probing or difficult queries by asking such softball questions as “How are you going to work with [Senate Democratic leaders] who seem to have divorced themselves from reality?”
    
In 2005, word leaked to Gannon’s colleagues that his press credentials were a sham.  As it turns out, he never studied journalism in college, but instead attended a weekend seminar at the ultraconservative Leadership Institute Broadcast School of Journalism.  While most reporters have to wait weeks to get their request for admission to the White House Press Corps approved, after giving their real names (for security purposes), Gannon got his admittance processed in two hours  Moreover, Gannon wasn’t his real name.  Elsewhere, he went by the name James Guckert.  But this too appears to be an alias.  Even more embarrassing, reporters also found that Gannon/Guckert moonlighted as a prostitute, renting himself out on such websites as militarystud.com.  Furthermore, some of what he said about his past didn’t seem to pan out.

In “The Trouble with Anna Gaskell,” Duncan echoed the suspicions of many others, including DeCamp, that Gannon/Guckert is Johnny Gosch.******

To summarize, Duncan linked Cownie to US Intel, who she believed had ties to the Church of Scientology.  She accused him of assisting the Church’s harassment of her and Blake.  She strongly implied, although did not state, that Cownie had participated in pedophilic activities that included the rapes organized by King, the procurement of Gosch for sexual services, and the possible sexual abuse of Anna Gaskell. 

Again, I won’t comment on how crazy–or how justified–these accusations are.  For now, the important thing is that “The Trouble with Anna Gaskell” tied together many of the offhand references to Operations MONARCH and MOCKINGBIRD found on The Wit of the Staircase.  Nearly every detailed account of Blake and Duncan’s story mentions the post in some capacity.  In the aforementioned article by Kate Coe, “The Theresa Duncan Tragedy,” “The Trouble with Anna Gaskell” is simply further evidence of an “elaborate tale” that shielded Duncan from the harsh reality of her own failures.

Other narratives see this post as more central to the cause and true significance of Blake and Duncan's demise.  

______________________________
*Duncan assumed that Cownie’s fealty to the Heritage Foundation inspired him to change the name of his company from Hawkeye to Heritage, but I cannot find corroborating evidence that this is the case. 

**Beer magnate Joseph Coors co-founded the Heritage Foundation with Paul Weyrich and Edwin Feulner in 1973. 

***Duncan explicitly laid out the connection between these parties in a reply to a comment on this post:
Current and former Federal intelligence officers are often employed by the CoS in attacking, researching and harassing their pereceived [sic] enemies.
I was harassed by the Church of Scientology during and after my boyfriend and I worked with their member Beck Hansen.
I have dozens of pictures of this harassment, including a dead cat, grafitti on and near our property, and four of five police reports with the LAPD to bear this out.
Also during this time, someone named Reza Aslan, a Muslim “scholar” and friend of a friend who attended school in Iowa came to my house in Venice, CA and freely chatted about an FBI file of mine he seemed vividly aware of, even though at that time I myself did not know such a file existed. A consequent FOIA filing revealed his “magic” knowledge of these documents to be true.
The overlap of a Muslim American seeming Homeland Security agent from Iowa asking me about my life in Detroit and the large Muslim population there (a population I sadlly [sic] never mixed with while I lived in Detroit as a lass) during the height of the Scientology harassment, and the continual mention of my heretofore unknow [sic] to me FBI file by members of the CoS indicates a blending of the two communities that is borne out in the history of the church’s use of current former members of Federal intelligence agencies.

Also, as I mentioned above in the Cownie article, MK Ultra and other Strangelovian secret intelligence mind control techniques often used cults like the CoS, the Manson cult, and the Jim Jones cult to manipulate and infiltrate the left and the counterculture.
This “Cointelpro” program using cults and hypnosis, mind control, etc. is now well known thanks to lawsuits filed against the CoS, the Federal govt. by victims of these programs, and through the declassification of documents related to these Federal programs.
Also, a couple investigative journalists in the Midwest and California have been helping me look into Cownie’s many companies’ adresses [sic], SEC filings, and other “follow the money” trails that conclusively point to financial dealings with the entities I suggest in the article above.
****No relation to the talk show host of the same name. . 

*****To see more on Gannon/Guckert, click here.

******Noreen Gosch, Johnny’s mom, wasn’t sure Gannon and her son were one and the same.  She did say, however, that during this time she received a telephone gall from someone claiming to be him.  And in 2006, she received pictures of Johnny in captivity from an anonymous source.

Labels: , , , ,

Ganesh Map
Click to know more Episode 1Episode 2Episode 3Episode 4Episode 5Episode 6Episode 7Episode 8Episode 9Episode 10Episode 11Episode 12Episode 13Episode 14Episode 15Episode 16
  • Alien Abductions
  • April Fool's Day
  • Mae Brussell
  • Cause-Stalking
  • Chappaqiddick
  • The Children of God Cult
  • Sam Cooke
  • Culture Jamming
  • Theresa Duncan & Jeremy Blake
  • Exploitation Movies
  • The False Memory Syndrome Foundation
  • Fox, Monsanto and Mystery Milk
  • Games
  • The Gemstone File
  • Gik-Gik
  • The Golden Ganesh (History)
  • The Golden Ganesh (The Radio Drama)
  • The Gulf Breeze UFOs
  • The Grail Mystery
  • Jimi Hendrix
  • Hitlerism vs. Nazism
  • The International Church of Christ
  • Janis Joplin
  • Legends, Hoaxes and the Big Lie
  • Lyndon LaRouche and Jeremiah Duggan
  • John Lennon
  • Marilyn Monroe
  • McMartin Preschool
  • MJ-12
  • Nurse Nayirah
  • Ode to Miss Texas
  • Operational Finance
  • The Paul-Is-Dead Rumor
  • The Paul-Is-Dead Rumor, Revisited
  • Perverse Science: Biological Determinism
  • Project MK-ULTRA
  • Ruminations on the JFK Assassination
  • Anne Sexton
  • The Summer of 1947
  • The Tate-LaBianca-Hinman-Parent-Hinman-Shea Murders
  • The Symbionese Liberation Army (SLA)
  • Urban Legends
  • The VENONA Ciphers and the Rosenbergs
  • Watergate
  • 9/11
  • Assassinations
  • Chappaquiddick
  • Cults
  • Cyberculture
  • Domestic ops
  • Esoterica
  • Espionage
  • Fiction
  • Games
  • The Golden Ganesh (history)
  • Humor
  • Mafia
  • Media
  • Mind control
  • Nanis
  • New World Order
  • Operation CHAOS
  • Paranoia
  • Parapsychology
  • Personal stuff
  • Political theory
  • Pop Culture
  • Psychology
  • Shameless Plug Division
  • Ufology
  • Weird Science

  • ------------------------------------------------------------------------------------s